A certified IT professional specializing in networking and infrastructure, I hold industry-recognized credentials including CompTIA Network+, Security+, Cisco CCNA, ISC2 Certified in Cybersecurity, and the Meta Front-End Developer Certificate, bringing a well-rounded technical foundation and a proven ability to deliver reliable, secure solutions.
I’m passionate about designing and maintaining reliable, secure networks that support modern applications and business operations. From troubleshooting connectivity issues to implementing scalable network architectures, I enjoy turning complex technical challenges into efficient, dependable solutions.
Managing MDT imaging pipelines, Jamf MDM lifecycle management, POS system support, and leading tier 1 & 2 technical support while training staff on imaging procedures and OS deployments.
Handled asset management, AV and conference room support, device maintenance and repair across Windows and macOS, and assisted with network upgrades and OS deployment projects.
Administered network infrastructure including Wi-Fi and VPNs, enforced security protocols to protect data and IT systems, managed incident response, and delivered user training on new hardware and software.
Provided hardware, software, and network support, performed routine system maintenance, and handled software installation and configuration across the organization.
Built custom PCs from scratch, advised clients on hardware selection within budget, and diagnosed and resolved hardware and software issues including OS and driver installation.

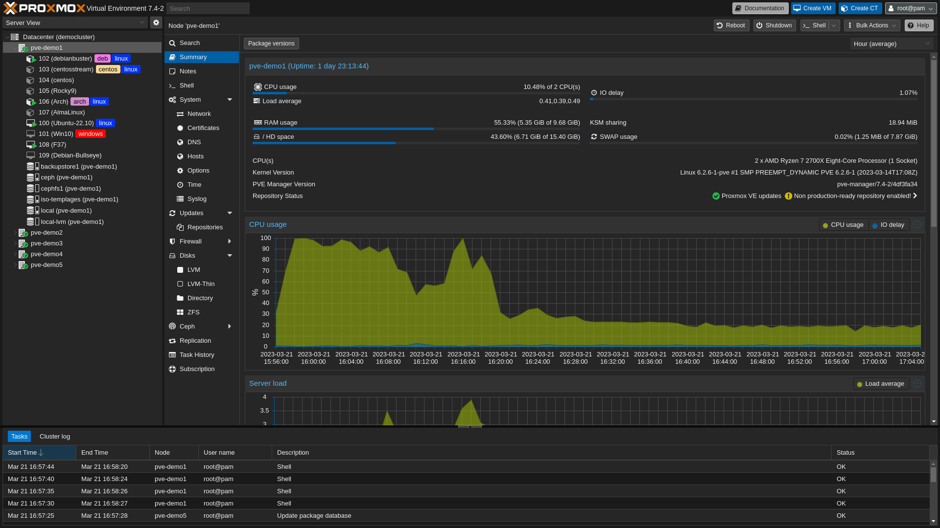
Deploying Proxmox VE as a centralized virtualization platform enables efficient management of virtual machines and containers on a single server, unlocking scalable, high-availability infrastructure with powerful resource optimization and streamlined control over complex workloads.

Domain and website management involves configuring and maintaining domain registrations, DNS records, hosting environments, and website deployments to ensure reliable performance, security, and accessibility for online services.

Pi-hole is a network-wide DNS ad-blocking system that filters advertisements, trackers, and malicious domains at the DNS level, helping improve privacy, reduce bandwidth usage, and speed up browsing across all devices on a network.

Built on TrueNAS CORE, the solution transforms storage into a powerful, enterprise-grade data platform, delivering resilient file services, ZFS-backed data integrity, and scalable, high-performance storage for home or business environments.

Harnessing Ubiquiti networking, surveillance cameras, and NVR technology, this solution delivers a powerful, centralized security and monitoring experience designed to provide homes and businesses with reliable visibility, protection, and peace of mind.

PRTG Network Monitor is a network monitoring platform that uses SNMP and other protocols to track the health, performance, and availability of network devices, servers, and services, providing real-time alerts and detailed infrastructure insights.

A NASA Open APIs dashboard built with React fetches real-time space and astronomy data from NASA’s public APIs and dynamically displays it on a responsive web interface for interactive viewing and exploration.

An object detection system built with an Arduino Uno and an HC‑SR04 Ultrasonic Sensor measures distance in real time, keeping an RGB LED strip green when objects are more than five inches away and switching it to red while triggering a buzzer alert when an object moves within five inches or less.

A remote-controlled robotic arm system built with an Arduino Uno which uses servo motors to control a fully 3D-printed arm while TT DC gear motors drive motors power a mobile platform. The entire robot is being controlled through a custom Android app that connects via an HC-05 Bluetooth Module to maneuver the arm and vehicle wirelessly.

Leveraging Kali Linux and Nmap for advanced network reconnaissance and vulnerability scanning, this work highlights the power of proactive cybersecurity by identifying potential weaknesses before they can be exploited.

Configuring IEEE 802.1X port security on Cisco switches enforces network access control by requiring devices to authenticate before gaining connectivity, helping prevent unauthorized systems from accessing the network.

Creating an internal DNS host table on Cisco devices involves configuring a local database of hostname-to-IP mappings, allowing internal network devices to resolve hostnames without relying on external DNS servers, improving name resolution speed and network reliability.

802.3ad Link Aggregation (LACP) combines multiple physical network interfaces on a switch or server into a single logical link, increasing bandwidth, providing redundancy, and improving network reliability and performance.
Crafting visually striking HTML\CSS front-end experiences by blending responsive layouts, modern CSS styling, and interactive JavaScript elements to transform clean design concepts into engaging, user-focused interfaces that feel both intuitive and dynamic.

An LED light sequence project using an Arduino Uno, a breadboard, and small LEDs allows you to program timed patterns and sequences, teaching basic electronics and coding while creating visually dynamic light displays.

Network subnetting is the practice of dividing a larger IP network into smaller, more manageable sub-networks (subnets), allowing for better traffic management, improved security, and efficient use of IP addresses by controlling which devices can communicate within each subnet.

OpenClaw brings the power of a fully autonomous AI agent to local hardware, delivering private, self-directed automation, intelligent decision-making, and cutting-edge AI capabilities right from your own environment.

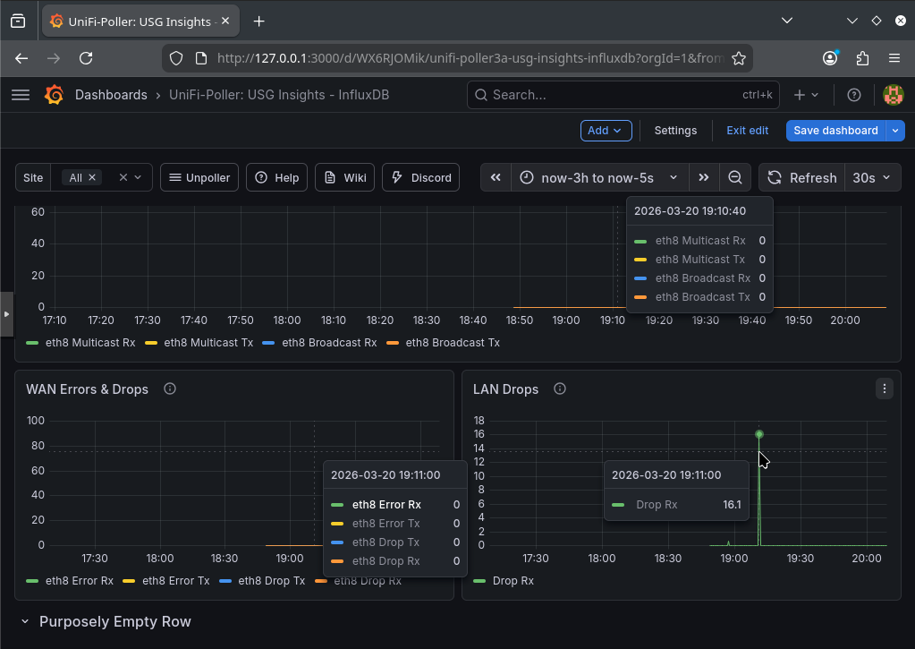
This project leverages UnPoller, InfluxDB, and Grafana to create a real-time network monitoring dashboard — pulling live data from my firewall into InfluxDB, then visualizing key metrics such as bandwidth usage, dropped packets, and firewall rule activity through Grafana, providing deeper visibility and insight into the overall health and security of my network.
Automating customer order tracking through a Make.com workflow that connects a Telegram chatbot, Google Sheets order database, and OpenAI-powered data retrieval to instantly interpret customer requests and deliver personalized, real-time order status updates directly back through Telegram.

Engineered a high-availability virtualization platform using a four node Proxmox cluster backed with ZFS storage and active VM failover, delivering resilient, fault-tolerant infrastructure that ensures seamless workload continuity, optimized resource utilization, and enterprise-grade reliability
I'm always open to new opportunities and collaborations. Feel free to reach out!